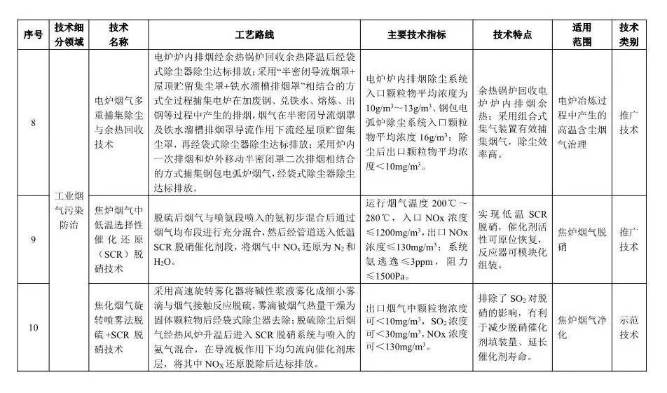
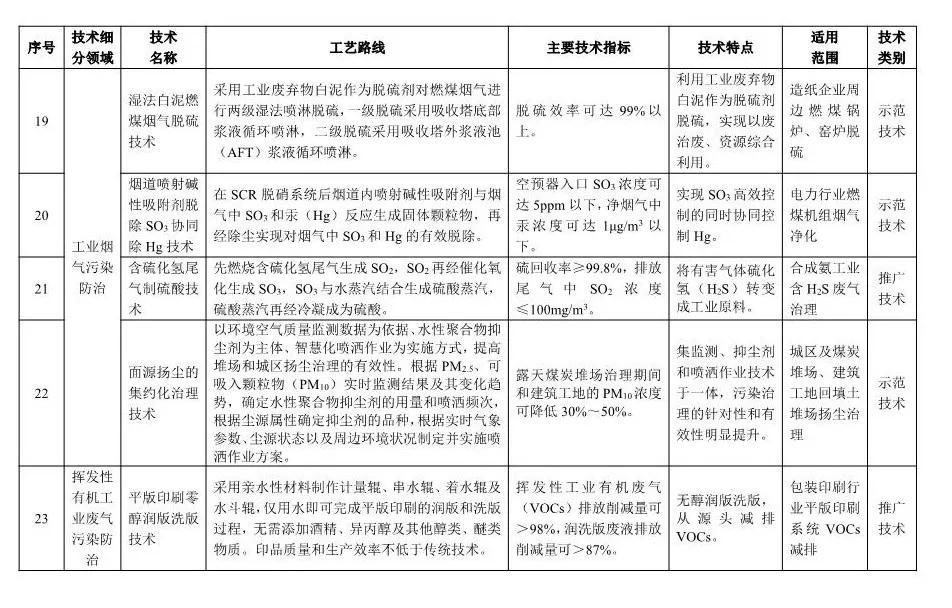
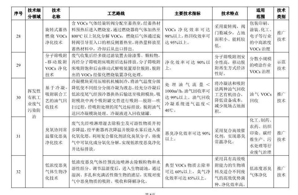
日前,生态环境部印发《2018年国家先进污染防治技术目录(大气污染防治领域)》(公示稿)。《2018年国家先进污染防治技术目录(大气污染防治领域)》涉及烟气脱硫、烟气脱硝、除尘技术等共35项技术。全文如下:

为贯彻《中华人民共和国环境保护法》《中华人民共和国大气污染防治法》,落实党中央、国务院对有关工作的要求,按照工作计划,我部征集并筛选了一批大气污染防治领域的先进技术,编制形成《2018年国家先进污染防治技术目录(大气污染防治领域)》(公示稿)。
现对《2018年国家先进污染防治技术目录(大气污染防治领域)》(公示稿)进行公示,公示期为2018年11月12日至11月18日,若有异议,请将意见反馈我部。
联系人:生态环境部科技与财务司 刘世铮、金晟
电 话:(010)66556134
传 真:(010)66556127
地 址:北京市西城区西直门南小街115号(邮编:100035)
附加:《2018年国家先进污染防治技术目录(大气污染防治领域)》(公示稿)









星空电竞app下载安装是一家专业从事工业废水处理、工业废气处理和环境修复的环保设备研发与销售服务的企业。为工业企业和市政工程等项目提供工业废水处理、工业废气处理、有机废气VOCs处理的一体化解决方案,从“工程设计”、“工程承包”、“设备采购”、“安装调试”、“耗材销售”、“运营管理”、“环评办理”等环节提供专业的差异化服务,联系电话:135 5665 1700。