电镀园区星空彩票下载官网手机版建设及营运管理方式的探讨

来源:星空app官方版2025 2019-05-21 17:44:36 4661

  摘要:对广东省内电镀园区及部分省外园区进行了调研,就现状存在于电镀园区星空彩票下载官网手机版建设与营运管理的不同形式进行了剖析对比,并基于对比分析,提出了相应的建议。


  1 投资与营运方式

  从实地考察了解到,当前集中式的电镀园区或基地,对于废气设备的投资及后续营运的方式,大致归类于三大类:方式一:基地(园区)集中投资与营运,园区(基地)内入驻的所有电镀企业的废气设备统一由园区(基地)投资、设计、施工、验收并由园区营运管理废气设备的运维工作,基地(园区)通过收取入驻电镀企业的所属的星空彩票下载官网手机版的运行电耗及风量等计算收费;方式二:各电镀企业自行投资建设并委托基地(园区)统一营运管理,各入驻的电镀企业随同电镀生产线的建设一同把废气设备一起投资并建设,后期电镀企业把自己投资建设的星空彩票下载官网手机版委托基地(园区)统一管理,设备运行的电费用人驻电镀企业的,按月给基地(园区)缴纳定额的营运费用;方式三:各电镀企业自行投资建设与营运管理,同时接受基地(园区)监管,入驻的各电镀企业根据自身情况,自行投资、设计及建设星空彩票下载官网手机版,并且星空彩票下载官网手机版投入营运后由各自电镀企业自己负责营运管理,基地(园区)对人驻的电镀企业的星空彩票下载官网手机版进行监管,监管企业是否正常运行星空彩票下载官网手机版,星空彩票下载官网手机版是否达标等,电镀企业不向基地(园区)缴纳任何费用。


  2 不同方式对基地(园区)与电镀企业的优缺点对比

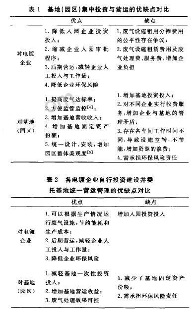
  2.1 基地(园区)集中投资与营运

  某园区内(为了对比计算方便以某园区11栋厂房、44个电镀车间作为基准计算数据 ],以下类同),星空彩票下载官网手机版如果由基地统一规划、投资、建设与营运管理,此方案的优缺点对比见表1。

  2.2 各电镀企业自行投资建设并委托基地统一营运管理

  基地内11栋厂房、44个电镀车间,星空彩票下载官网手机版如果由电镀企业投资、建设,设备经过验收合格后委托基地统一营运管理,此方案的优缺点对比见表2.

不同方式对基地(园区)与电镀企业的优缺点对比


  3 不同方式投资与营运成本的对比

  3.1 基地(园区)集中投资与营运的成本对比

  3.1.1 投资成本核算

  基地(园区)对废气设备采取集中投资,考虑到节省投资成本,废气设备的配置以每栋楼为单元,根据电镀废气种类设置酸性废气、含铬废气、含氰废气及综合废气四套设备。

  设计方式:废气喷淋塔采取共用,各层车间设置独立风机设备、废气收集设备;每栋废气设备投资概算表见表3。

636基地(园区)集中投资与营运的成本

  基地(园区)11栋厂房全部废气设备投入成本为:

  W 一11×1012O00一I1132000元一1114万元。

  3.1.2 营运管理成本概算

  电镀企业每天工作时间为20 h,星空彩票下载官网手机版营运时间为24 h,每天每塔需要补充化学药剂费用为300元,人工费用约20元/d,喷淋水采用回用水,电费平均单价为0.85元/kW ·h(表4)

营运管理成本概算

  每栋每天营运管理费用为4210元,基地11栋厂房每天的营运费用为:

每层车间营运费用

  3.2 各电镀企业白行投资建设并委托基地统一营运管

  理的成本对比

  3.2.1 投资成本核算

  基地(园区)内电镀企业自行投资星空彩票下载官网手机版,所采取的废气方案、施工单位接收基地审核和监管,废气设备的配置以每层楼为单元,根据电镀废气种类设置酸性废气、含铬废气、含氰废气三套设备(具体实施时依据电镀生产工艺适当调整)。设计方式:各层车间设置独立喷淋设备、废气收集设备、加药设备及废水输送管路;自控系统、在线监测系统由基地投资建设(表5)。

基地(园区)内电镀企业自行投资星空彩票下载官网手机版成本

  基地(园区)每层厂房全部废气设备投入成本为:

  W ,一439000元一43.9万元。

  3.2.2 营运管理成本概算

  电镀企业每天工作时间为20 h,星空彩票下载官网手机版营运时间为20 h,每天需要补充化学药剂费用为50元,服务费用(人工、技术)约20元/d,喷淋水采用回用水,电费平均单价为0.85元/kW ·h(表6)。

独立投资星空彩票下载官网手机版营运成本

  业投资星空彩票下载官网手机版,星空彩票下载官网手机版的用电可以从归属每层车间处取电,电费计量在生产用电内,实际交给基地的委托管理费用每天约为70元。

  3.3 各电镀企业自行投资建设与营运管理。同时接受基地监管

  各电镀企业自行投资的方式的投资建设成本方面基本类同于3.2节。


  4 不同建设方式的营运管理的对比

  4.1 基地(园区)集中投资与营运的对比

  基地(园区)废气设备完全由基地统一规划、设计、建设及营运管理,废气设备每栋楼设置4套废气喷淋塔,各电镀车间设计4台独立风机设备(根据电镀工艺需要适当调整与配置),整栋楼的风机设备为16台;星空彩票下载官网手机版设置在线监测设备与人工结合、手动与远程操控的多样化管理模式。

  每套星空彩票下载官网手机版的喷淋液设置pH 值在线监测设备,并设置数据传输系统,可以在废水处理中心中控室在线看到各星空彩票下载官网手机版运行的状态及废气处理效果(图1,2)。

废气设备监测与自控工作流程

废气设施集中设计原理

  同时每天配备2人进行巡查和加药,手动取样和及时监测数据,积累人工检测数据与在线监测数据库,便于不断总结和更新营运监控监管方式,分析电镀企业生产与废气设备运行的规律等。

  对电镀企业来说是全托保姆式的生产方式,只需要关注电镀生产,废气是否达标及如何运行方式均有基地(园区)承担。从当前环保从严的实际情况来说,对电镀企业是最低的环保风险。

  4.2 各电镀企业自行投资建设并委托基地统一营运管理

  基地(园区)废气设备由电镀企业投资建设,委托给基地营运,废气设备每层楼车间设置3套以上星空彩票下载官网手机版,各电镀车间的星空彩票下载官网手机版的规格需要根据电镀生产工艺配套,做到配置合理,节省不必要的设备冗余投资,最大化利用废气设备达到预定的目的。

  星空彩票下载官网手机版设置在线监测设备与人工结合、手动与远程操控的多样化管理模式,其中电镀企业把星空彩票下载官网手机版委托给基地营运管理,环保责任完全归由基地承担。废气在线监测设备、自控设备均有基地统一投资,电镀企业需要承担的费用只是星空彩票下载官网手机版的运行管理费、技术服务费、药剂费等。

  对于电镀企业安心搞好电镀生产,环保问题完全转嫁给基地(园区),由基地(园区)承担一切环保问题。把电镀企业的环保风险降低到极限。

  采用此种模式,也有利于基地(园区)掌握电镀企业生产与废气处理的数据,同时也能实现规划化基地(园区)与基地(园区)内废气能完全达标。

  4.3 各电镀企业自行投资建设与营运管理

  由于电镀企业自行营运星空彩票下载官网手机版,一切废气的环保责任均由电镀企业承担,如环保机构、基地抽样检测废气不能到达标者,需要承担所产生的一切环保责任。

  基地(园区)会考虑在星空彩票下载官网手机版上投资建设一套简易的pH值在线监测设备、数据采集与传输系统。做到电镀企业的星空彩票下载官网手机版时刻接受基地的监控和监管。


  5 结语

  通过投资成本、营运管理、环保风险等方面对比,三种基地(园区)废气设备及营运方式各有各的优缺点,针对当前环保从严的实际情况,为了基地(园区)及电镀企业的双方面考虑,建议可以采用由各自电镀企业自行投资建设星空彩票下载官网手机版,再然后委托园区集中营运管理,这样即可以降低人驻电镀企业的投资成本,同时又能保证基地(园区)的废气处理达标,将整个基地(园区)的环保风险降低到最低。

  星空电竞app下载安装是一家专业从事工业废水处理、工业废气处理和环境修复的环保设备研发与销售服务的企业。为工业企业和市政工程等项目提供工业废水处理、工业废气处理、有机废气VOCs处理的一体化解决方案,从“工程设计”、“工程承包”、“设备采购”、“安装调试”、“耗材销售”、“运营管理”、“环评办理”等环节提供专业的差异化服务,联系电话:135 5665 1700。

专业技术咨询
135 5665 1700

Baidu
xk星空体育app