最流行的四种喷涂废气处理技术大比拼

来源:星空app官方版2025 2019-06-01 10:45:11 4506

  喷涂工艺在化工、汽车、船舶、家具等行业广泛应用,在喷漆过程中产生的废气对环境和人类健康带来不利影响。

  喷涂过程中排放的有机废气对周围环境甚至人类健康带来危害,喷漆废气主要以三苯(苯、甲苯、二甲苯)为主,有些还兼具酯类、醚类、酮类等组分。这些挥发性有机物轻则使人头痛恶心,重则抽搐昏迷,伤害人体免疫系统。为有效解决这些问题,国家及部分省市已颁布一系列法律法规和大气环境保护标准限制和治理废气产生的危害。

  1喷涂废气的成分及危害

  在喷漆涂装过程中高压空气喷射的油漆绝大部分停留在工件上,其他未到达喷涂表面的喷雾微粒与溶解喷漆微粒的水珠悬浮在空气中,以及喷涂过程中产生的挥发性有机化合物形成喷漆废气污染环境。由于不同油漆涂料所用溶剂不同,因而在喷涂过程中产生的废气组分也不同。以汽车喷涂为例检测出15种VOCs,包括苯系物(甲苯、二甲苯等)、酯类(乙酸乙酯、乙酸丁酯等)、酮类(甲基异丁基酮)和醚类(乙二醇丁醚)等。北京、上海、广东、江苏等地针对涂装行业VOCs排放制定了相应标准,见表1。

北京、上海、广东、江苏等地针对涂装行业VOCs排放制定了相应标准

  不同油漆以及采用不同工艺生产的涂料其VOCs成分及比例也大不相同。因此喷漆废气处理要根据产生的VOCs种类不同选择适宜的净化技术。

  喷漆废气对人类危害不容忽视,散发在空气中的漆雾经呼吸道吸入后会引发急慢性中毒,损害人体的神经和造血系统。吸入高浓度的苯、甲苯、乙酸乙酯等废气短时间内会抑制人的记忆力、注意力和感觉运动速度,长时间接触会对肝脏造成毒性反应,甚至对中枢神经造成破坏。表2为全国职业卫生标准委员会提出的《工作场所有害因素职业接触限值》(GBZ2—2002),规定了三苯等有机化合物容许接触浓度。

喷涂工工作场所有害因素职业接触限值

  油漆污染对工人的免疫功能和造血功能都有一定影响。在实际作业过程中,工人接触的是多种化学有害物质的混合物,这些污染物的独立、协同、拮抗、加和的联合毒性作用是难以想象。因此,含有多种成分挥发性有机化合物的喷漆废气净化处理就显得尤为重要。

  2喷涂废气预处理技术——湿式净化法

  喷涂废气不仅含有挥发性有机物,还包含喷涂过程中悬浮在空气中的漆雾,漆雾会影响后续有机废气处理,所以喷漆废气净化前需要去除其中的漆雾,以便下一步对其中挥发性有机物净化治理。

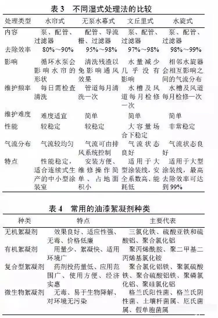
  湿式净化法是依据相似相溶原理,通过溶剂吸收(或者化学吸收)喷漆废气中的漆雾,常用的湿式净化法有水帘式、无泵水幕式、文丘里式、水旋式等处理净化法。

  1水帘式净化法

  水帘式净化法是经过水泵循环喷淋产生流动的帘状水层,水幕捕集飞散的漆雾,工艺流程如图1所示。一般大型水帘式喷漆室将水帘斜坡放置在室底,通过专用循环水泵调节水帘形状,当喷漆气流通过水帘时,漆雾被附着留下。工业上常见的水帘式喷漆室设备主要由喷漆室室体、漆雾净化器、水气分离器、水过滤器、水循环管、照明装置、风机、水泵及电器控制系统等部分组成。水帘式净化法可有效降低喷漆废气中漆雾的排放量,操作方便,结构简单。但水幕净化产生含有漆雾的废水,需废水处理防止二次污染;对于大型水帘喷漆室,大面积水帘会增大室内空气湿度,影响工人工作环境和涂层质量。

水帘式净化法

  2无泵水幕式净化法

  无泵水幕式净化法是利用空气诱导提水形成水幕,当喷漆废气与水幕碰撞后,水幕截留雾状微粒及其携带油漆的水珠;然后废气穿过水帘进入气水搅拌通道,在通道中与水混合;进入集气箱后由于气速降低发生气液分离,净化后的气体排放到大气中,被分离的水在集气箱中汇集流向溢水槽,再通过泛水板形成水幕,循环重复净化喷漆废气,工艺流程如图2所示。相对于水帘式净化法,无泵式净化法去除了水泵设备,优化了净化流程,节约成本和占地面积,同时克服了漆雾黏附管道内壁导致水泵阻塞的现象。

无泵水幕式净化法

  3文丘里水幕式净化法

  完整的文丘里水幕式喷漆净化室由室体、送风系统、排风系统、供气系统、供水系统、水密封系统、供电系统等组成。处理流程主要是运用文丘里效应的气相负压,气流在文丘里喉口部位急剧加速,通过风口的均匀水流被充分雾化,利用雾化的水汽捕集废气中漆雾;最后在离心分离器中将含有油漆的水渣从气流中分离以达到净化效果,工艺流程见图3。文丘里水幕式净化可有效提高漆雾的捕集效率,同时能够减少设备能耗,但是对于悬浮在喷漆室中漆雾处理效果并不好,漆雾容易黏附在喷漆室的壁板上。

文丘里水幕式净化法

  4水旋式净化法

  水旋式处理系统一般由室体、照明系统、送风系统、抽风系统、供水系统、水槽以及防火系统构成。基本原理是将喷漆废气经过水幕预清洗后通往水旋器,利用旋压器内的高速气流的冲击力将水卷起,从而达到捕集漆雾目的,工艺流程如图4所示。

  该净化装置存在问题是各相邻水旋器气流之间相互干扰,气流利用率低,使得水旋器雾化效果层次不齐;喷房底部漆泥不容易清除,维修清理困难。

水旋式净化法

  喷涂废气不仅含有挥发性有机物,还包含喷涂过程中悬浮在空气中的漆雾,漆雾会影响后续有机废气处理,所以喷漆废气净化前需要去除其中的漆雾,以便下一步对其中挥发性有机物净化治理。

  3喷涂废气预处理技术——干式净化法

  干式净化法是将喷漆废气进入过滤器,利用滤层阻留喷漆废气中的漆雾和颗粒物,常用玻璃纤维棉、炉渣等作为滤料。理论上过滤法可以去除大部分漆雾,并对其中的挥发性有机物进行少量吸附。该方法无二次污染,不产生废水;缺点是过滤不够彻底,对设备污染严重,易堵塞。从表5可以看出,相对于湿式净化法,干式净化法在性能上不够稳定,但由于美国等已将湿式净化排放的含涂料废水视为危险废弃物,企业开始放弃湿式净化法,转而使用没有废水排出的干式净化法。

喷涂废气预处理技术——干式净化法

  4有机废气的净化处理

  经去除漆雾处理后的喷涂废气主要含有挥发性有机物,其处理技术包括传统净化技术、新型净化技术和复合型净化技术。传统净化技术包括吸附法、吸收法、燃烧法和冷凝法等目前应用较广泛,同时新型净化技术膜分离法、光催化法、生物法和等离子体净化法等近年来也得到快速发展和应用;近年来一些研究者将这些净化技术各自优点结合起来,创新出复合型净化处理技术,不断实践和探索最优组合的处理效果和净化技术。

  1传统净化处理技术

传统净化处理技术

  2新型净化处理技术

新型净化处理技术

  3喷涂废气净化工艺选择

喷涂废气净化工艺选择

  选择合适工艺治理喷漆废气污染很有必要,干式净化漆雾过滤效率较低,应用范围较窄;湿式净化前期设备投资较高,但性能稳定、净化效率高、运行成本较低,国内大部分企业选用该方法。

  大中型汽车、船舶、家具等企业喷漆废气治理可根据各自特点,选择不同的复合式净化技术。对于汽车喷漆废气处理可采用“转轮吸附+催化燃烧”工艺或“活性炭吸附+脱附+催化燃烧法”工艺,该工艺技术上趋于成熟,能够最大程度上提高净化效率;对于船舶等喷漆量较大、废气浓度高的企业可采用“吸附-脱附-溶剂回收”复合净化技术,在保证90%以上净化率的同时,将脱附回收的溶剂二次利用,提高经济效益。

  随着科技不断进步和实验研究的不断深入,喷漆废气治理由单一净化工艺向多种工艺结合的方向发展,在发挥不同工艺优势的同时,也规避单一工艺的不足,最大程度提高喷漆气的处理效率。但复合型处理工艺需要解决投资运行费用高、稳定性不足、操作难度高等问题,要广泛应用于涂装、化工、汽车、船舶等行业喷漆尾气治理还需进一步完善提高。如何以最小的经济成本和人力投资净化喷漆废气达到国家排放标准,减少对环境污染同时带来经济效益还需要相关领域研究人员和企业不断探索和实践。

  星空电竞app下载安装是一家专业从事工业废水处理、工业废气处理和环境修复的环保设备研发与销售服务的企业。为工业企业和市政工程等项目提供工业废水处理、工业废气处理、有机废气VOCs处理的一体化解决方案,从“工程设计”、“工程承包”、“设备采购”、“安装调试”、“耗材销售”、“运营管理”、“环评办理”等环节提供专业的差异化服务,联系电话:135 5665 1700。

专业技术咨询
135 5665 1700

Baidu
xk星空体育app